繁体版
你好,{{loginInfo.showname|truncate(12)}}
注销
注册
登录
国务院
省政府
三明市
网站支持IPV6
首页
政务公开
政府信息公开
工作报告
人事信息
重点项目建设
统计信息
专题专栏
重点领域
政策文件库
解读回应
办事服务
网上办事大厅
便民服务
闽政通APP
政务地图
互动交流
智能/政策问答
互动交流知识库
在线访谈
网上调查
意见征集
魅力永安
热门搜索:
历史搜索:
长者模式
退出长者模式
无障碍浏览
当前位置:
首页
>
政务公开
>
解读回应
>
上级政策解读
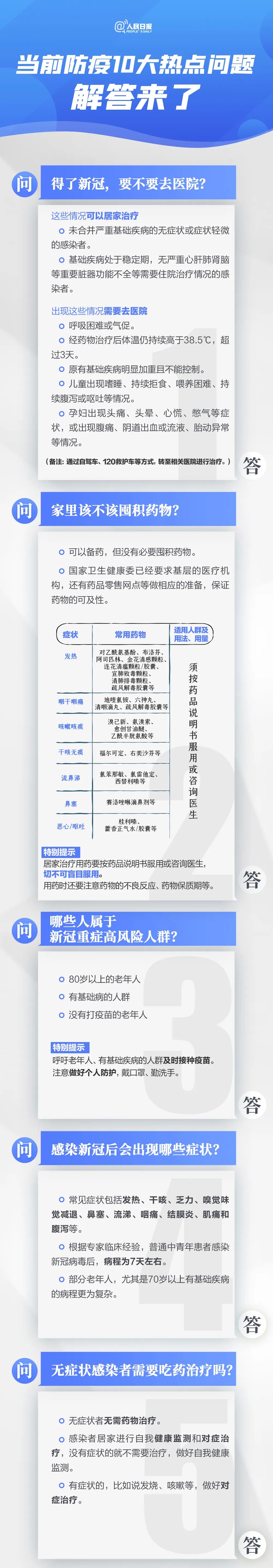
一图读懂——当前防疫10大热点
日期:2022-12-13 10:15
来源:永安市政府办
|
|
|
|
微信
微博
QQ空间
扫一扫在手机上查看当前页面
关闭
相关链接: